伟德(bv1946·China认证)官网-Master Platform
理工官网入口
|
外院官网入口
中心首页
中心概况
中心简介
申报材料
新闻动态
设备环境
语音实验室
专业实验室
自主学习室
其它功能室
资源平台
创新实践
Young Voice英文报纸
Young Voice英语广播
各级各类学科竞赛项目
老员工创新创业训练项目
实验室管理
实验室安全
实验室制度
学习工具
文档编辑软件
图片编辑软件
音频编辑软件
视频编辑软件
学习指南
示范中心
新闻动态
当前位置:
公司首页
-
新闻动态
- 正文
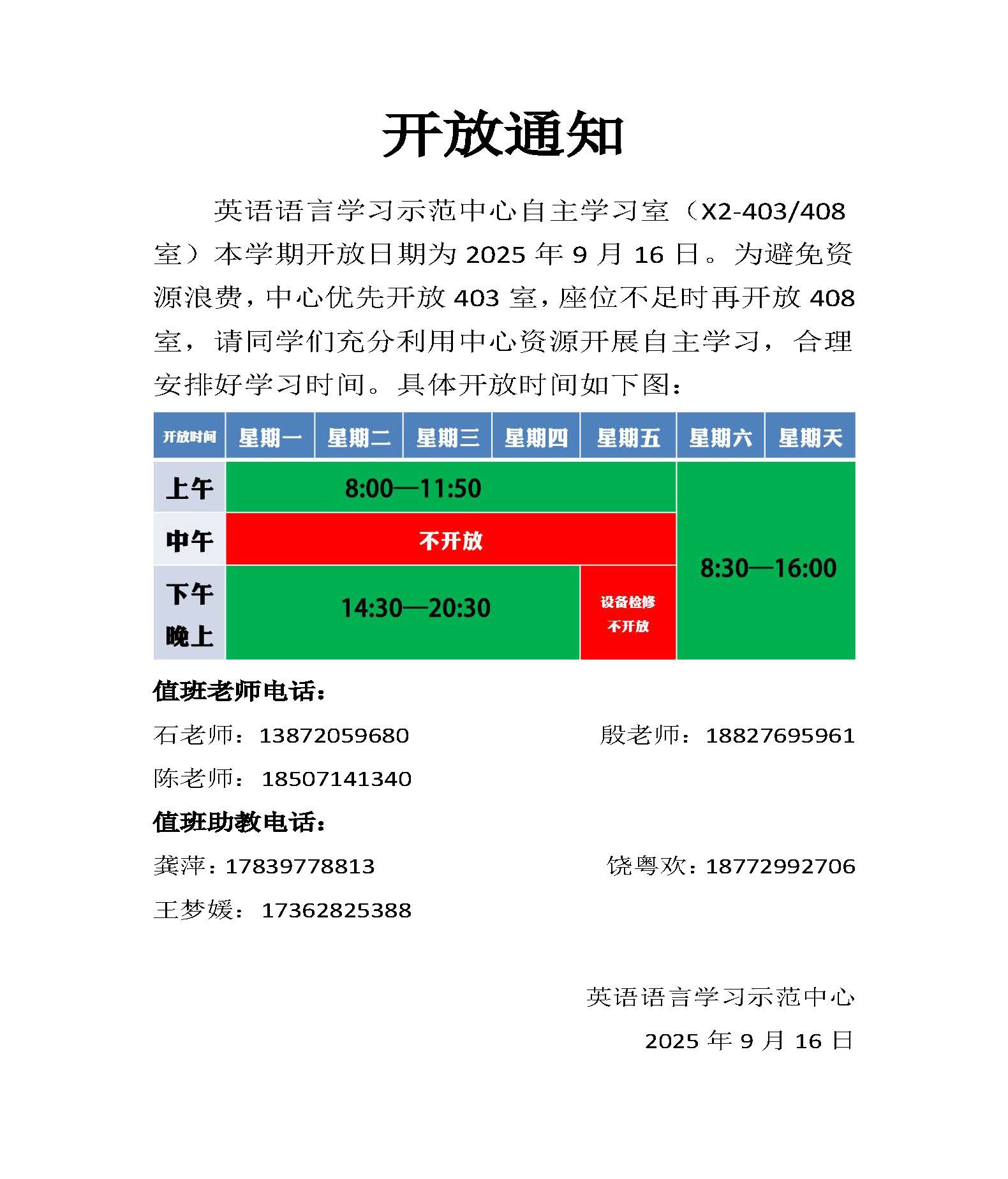
开放通知-20250916
发布时间:2025-09-16 通讯员:英语语言学习示范中心 编辑者:石静怡 审核人:陈少龙
地址:湖北省湖北理工学院伟德bv1946官网X2楼
Copyright © 2021 湖北理工学院英语语言学习示范中心 All rights reserved.